Fordmods Logo

BA ICC Heater/AC controls blank, Recirc mode flashes 5/6time 

 

Page 1 of 1 [ 5 posts ] 

 
 Post subject: BA ICC Heater/AC controls blank, Recirc mode flashes 5/6time
Posted: Fri Jan 08, 2016 8:24 am 
Fordmods Newbie
Offline

Posts: 17

Joined: 1st May 2011

Location: melbourne
VIC, Australia

Hey guys, encountered an issue this week, with loosing all my heater controls, and ac controls on my ICC, only thing that remains is clock, radio and the recirculating picture flashes 5/6 times when i start car. which to me looks like a diagnose code

Ive done abit of searching on forums, but struggling to find reason why, I have done a scan with a mates tools and it has come up as Can BUS communication error of U1900

It is a single zone unit, my guess is the HIM module is no good? Just wanted to see if there has been common issues with HIM's showing same symptons?

Thanks guys in advance
Top
 Profile  
 
 
 Post subject: Re: BA ICC Heater/AC controls blank, Recirc mode flashes 5/6time
Posted: Fri Jan 08, 2016 9:58 pm 
Technical Contributor
Offline

Posts: 556

Joined: 13th Jul 2013

Location: Campbelltown
NSW, Australia

do reverse lights work ? no = check reverse fuse
checking all fuses with a test light is a good starting point
Top
 Profile  
 
 
 Post subject: Re: BA ICC Heater/AC controls blank, Recirc mode flashes 5/6time
Posted: Sun Jan 10, 2016 10:49 am 
Fordmods Newbie
Offline

Posts: 17

Joined: 1st May 2011

Location: melbourne
VIC, Australia

Fuses are all fine.. not to be a smart a** but what does reverse lights have to do with Air con/Icc. Pretty Sure it would have it's own fuse
Top
 Profile  
 
 
 Post subject: Re: BA ICC Heater/AC controls blank, Recirc mode flashes 5/6time
Posted: Sun Jan 10, 2016 12:02 pm 
Getting Side Ways
Offline
User avatar

Age: 43

Posts: 402

Joined: 24th Jun 2014

Gallery: 4 images

Ride: BA XR6 Turbo

Location: Jamestown
SA, Australia

{USERNAME} wrote:
Fuses are all fine.. not to be a smart a** but what does reverse lights have to do with Air con/Icc. Pretty Sure it would have it's own fuse



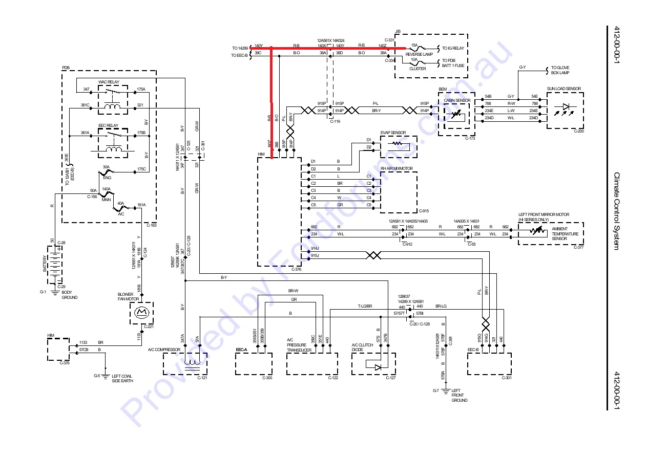
Power is supplied to the Him Via Fuses
No 4 Reverse light fuse(15A)
No 27 Cluster Fuse (10A)
Reverse in Red
Attachment:
himac.jpg
himac.jpg [ 187.43 KiB | Viewed 952 times ]

 

_________________

Current Ride
BA XR6 Turbo, P3 Paint, BP Trim, Fully Stock Mods to Come!
BA XR6 , P3 Paint, BG Trim, !
1995 EF XR6 The newest member of my ford family!

BLUE BLOOD
Previous Rides
RIP 1996 EF Falcon furura, White sacrificed for parts
1997 EL Falcon
1980 Ford Escort

Top
 Profile  
 
 
 Post subject: Re: BA ICC Heater/AC controls blank, Recirc mode flashes 5/6time
Posted: Mon Jan 11, 2016 12:45 pm 
Fordmods Newbie
Offline

Posts: 17

Joined: 1st May 2011

Location: melbourne
VIC, Australia

wow my apologies TedW, i thought you were being smart thats all, there seems to be a few too many of them these days:D. I would of never expected to the him to be on a mixed circuit. Thankyou for the diagram Robert_au.

Ended pulling out the dash on sunday. The connector supplying power to the HIM, was melted and not connecting.
Fixed that, changed the HIM just to be safe and all working good

Thankyou TedW, and Robert, for the info
Top
 Profile  
 
Display posts from previous:
Sort by  
 Page 1 of 1  [ 5 posts ] 

Who is online

Users browsing this forum: No registered users and 0 guests


You cannot post new topics in this forum
You cannot reply to topics in this forum
You cannot edit your posts in this forum
You cannot delete your posts in this forum
You cannot post attachments in this forum

 

 

It is currently Thu Mar 05, 2026 2:19 am All times are UTC + 11 hours

 

 

(c)2014 Total Web Solutions Australia - Australian Web Hosting and Domain Names