
|
| Waggin |
|
|||
|
(original post taken by NFGhia!)
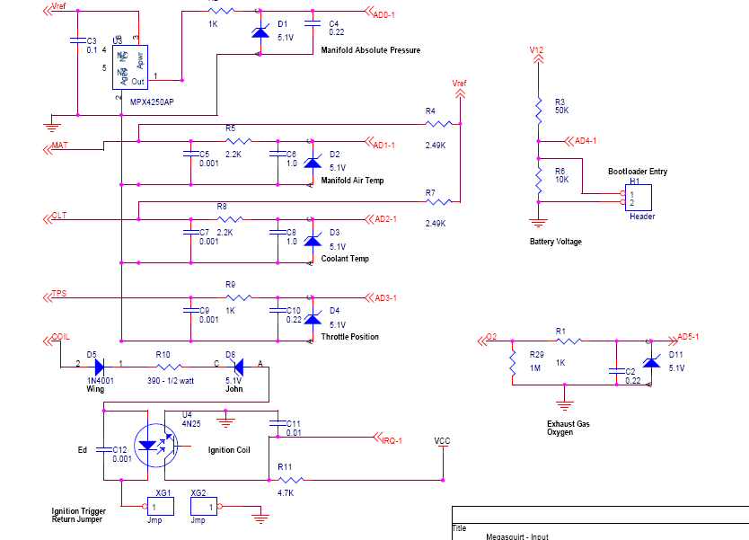
OK guys there's a lot of talk about what the MS and its offshoots can and can't do but nobody has told us how they went about setting the unit up and installing it... So far as the group buy thing goes thats not really feasable, if ya want one get the kit (if you can solder) or get a pre-built unit. But once you've reached that stage it's getting it to work in our Falcons that we need more info on!!! So I'll start with where I am at the moment: It's going in my fairlane so full options with the V8 The kit I got is the MS1 (68HC908 CPU and Vers 2.2 PCB) for any component references I make. While waiting for the MS kit to arrive I threw together a Stim unit on a piece of veroboard so I could do mods to it to replicate our systems better as I go along. So the kit arrives throw it together pretty easy with the instructions on the web. And with MegaTune on the lappy the unit runs 100%. I intend in the next few weeks to get it in the car (hol's coming up) so I'll edit this post as I go and maybe one of the admin guys can turn it into a sticky once I'm done. The only mods you need to make is replace D8 with a wire link or jumper it with a link (as I did) it's only needed if your taking the spark from the coil in fuel only mode, we get our signal from a nice clean source. I decided to get the car running in fuel only mode first with the unit as it is to make sure that all work fine before I do the MSnS upgrade. And as I've been reading in the post some of you are looking at the easy (hard!!!) option of getting a (Stinking GM sensor in ya FORD SOOOOOOO to get it calibrated for our sensors you need to replace the bias resistors R4 & R7 with 27Kohm ones. (see pic) They state on the website to put in 22Kohm ones for Fords (the web says to have the resistors equal the resistance of the sensor at 80F) but looking in the Ford manual the the resistance there is closer to 27Kohm.
Then comes the EasyTherm part. How it went down with me was to put in these figures into EasyTherm(pic)
Then press the write .inc & .s19 files (they end up in the folder where EasyTherm is). Now power up the MS on the Stim with the boot jumper in place and it plugged into the PC and hit the Download to MS button, in my case it came up with another prompt telling me to power down then up again the unit and press. Which I did and and the PC sat there happily uploading the new data. You will then have to copy the created 'airdenfactor.inc', 'matfactor.inc' and 'thermfactor.inc' files to the folder called 'mtCfg' where Megatune is.
After thats done power it down remove the boot jumper and it should fire up just fine ready to read our CLT and IAT sensors.. So without having it in the car but wanting to find out if the new sensor data was working properly I just happened to find a CLT sensor in my pocket after a visit to nick-a-part (whoops guess I forgot to pay for that one.. hehehe) and as you can see in the pic above I used a couple of jumper leads to connect it to the Stim board and after testing with a NTK thermistor plugged into my mmeter the temps when I tested them in a cup of hot water read 82C on the MM and showed the same in MegaTune Let it cool down and the respective readings were 21C on the MM and 22C in MegaTune.. So looks to be pretty accurately aligned (on the bench anyway) the taste test is in car of course and I'll keep updating this post as I go. And I've been going over the MSnS upgrade and from what I can see it'll do everything we need (with the right hardware mods) and once I get my MS running the fuel side of things I'll start on making my own PCB to plug on top of the output jumpers to control all the other options.. Right now all I see we need to take control of on our cars is Fuel (duh), Spark (Ive got the TFI module so it looks piss easy for me) and idle speed, without going into turbos or NOS, etc. So whats the feedback from you guys doing it, done it, or about to do it.
_________________ WAG363: AUII LTD Supercharged 363 Dart Stroker [{DESCRIPTION}] |
|||
| Top | |
|||
| Hyena |
|
|||
|
Good work NFGhia!
I built my MS first but then decided after reading more into it that I really do need the stim to test it all before putting it onto the car (to avoid scratching my head when it didn't work! ) How long did it take you to make the stim on vero board ? I did the same thing and it took HOURS to make it all up - none of the holes lined up for the DB37 socket so I had to bend all the pins to make them fit, then I had to drill a series of bigger holes to mount all the pots, then actually go about fitting and connecting all the components. Fun and games! Good work with bench testing the coolant temp sensor. Hopefully once wired into the car and sharing the signal with the temp gauge in the cluster it'll still be accurate. I guess we can test that by putting the dash into diagnostics mode and comparing with the temperature in megatune
_________________
|
|||
| Top | |
|||
| NFGhia |
|
||||||
|
I'm not exactly sure how long the Stim took to build probably around 4-5 hours but I think I spent most of that looking through all my trays and drawers for the bits.
I've stuck a coupla pics to show how I mounted the bits. Just soldered some tinned wire to the pins and bent them to line up with the holes, did the same with the pots but put a blob of araldite under each pot to stop 'em twisting up. And on the thermistor side of things, cause I don't have a circuit diagram of the ECU, don't know if the inputs biased or what. If it is then there'll be probs with intercepting the sig. So once I get around to testing I'll find out and might be able to adjust the bias resistors in MS to get things right. The other easy way out is to stick a resistor of 3k3ohms to the input of the ECU to let it think the cars running nice and warm and leave MS the sensor. Probably have to do the same thing to the IAT sensor..
_________________ The TORQUE Monster project begins!
|
||||||
| Top | |
||||||
| Hyena |
|
|||
|
I'm glad it took you ages too and it wasnt just me
edit: had a problem with the stim but fixed it now
_________________
|
|||
| Top | |
|||
| unclewoja |
|
||
|
Question. If you used Easytherm, why did you bother replacing R7 & R4. The theory is that you replace those bias resistors to suit your temp sensors OR you use easytherm. Not both.
Also, FWIW, a Stimulator kit complete with everything you need is $50 and takes 20 mins to solder up. Why spend 4-5 hours making your own ad-hoc one? I don't want to start arguments again with arrogant people, but if this thread is a guide, make it simple and accurate. So far, I haven't read either. |
||
| Top | |
||
| NFGhia |
|
|||
|
Nice job, looks heaps better than mine
I had all the bits lying around other than the 10K pots so I grabbed the cheapest ones I could find seeing as once I'd got MS going it'd probably get shelved or canibalised for bits. And I initially forgot to cut a track on the vero that stopped the Throttle circuit from working.
_________________ The TORQUE Monster project begins!
|
|||
| Top | |
|||
| Hyena |
|
|||
|
{USERNAME} wrote: Question. If you used Easytherm, why did you bother replacing R7 & R4. The theory is that you replace those bias resistors to suit your temp sensors OR you use easytherm. Not both.
That's a good point, I was reading through that just this afternoon while finishing off my stim. The MS assembly section also states 27k for the ford sensors not 22k. Are you looking at different documentation NFGhia ?? Unclewoja, as you said it's not worth the stuffing around for $50 which is what I was getting at when I said I wouldn't bother making my own again if I had my time over. Initially I thought I wouldn't need a stim and I'd save the $50 to spend elsewhere. But you really do need one, or atleast access to one and by the time you buy the components and the stuff around getting all the connections right and then double and triple checking you've traced everything out right it's not really worth it. Oh well, another 2 ticks in the learning experience box
_________________
|
|||
| Top | |
|||
| NFGhia |
|
|||
|
{USERNAME} wrote: Question. If you used Easytherm, why did you bother replacing R7 & R4. The theory is that you replace those bias resistors to suit your temp sensors OR you use easytherm. Not both. Well as I read the theory, the bias resistors equal the value of the temp sensor at 80F then the temp curve resistance of the sensor has to be loaded to MS. Which means changing both for accuracy instead of just putting in random numbers to Easytherm and testing until I got it right. And until I do the Practice side of things, sharing the CLT and IAT sensors with the Ford ECU may cause it to go into LOS mode which means using the sensors just for MS and fudging the inputs to the stock ECU to keep it happy.. Quote: Also, FWIW, a Stimulator kit complete with everything you need is $50 and takes 20 mins to solder up. Why spend 4-5 hours making your own ad-hoc one? Well on that one the parts cost me $4 as I do this stuff for a hobby and its fun for me so the time is irrelevent and I made it 'ad-hoc' cause once MS is happening the Stim gets shelved (It just had to work).. Quote: I don't want to start arguments again with arrogant people, but if this thread is a guide, make it simple and accurate. So far, I haven't read either.
Well its a work in progress that 'Waggin' made into a new post but if you can show us how you've done it I would certainly be most appreciative. And its good to hear other peoples comments good or bad.
_________________ The TORQUE Monster project begins!
|
|||
| Top | |
|||
| NFGhia |
|
|||
|
Quote: That's a good point, I was reading through that just this afternoon while finishing off my stim. The MS assembly section also states 27k for the ford sensors not 22k. Are you looking at different documentation NFGhia ??
Ummm I did put 27K resistors in, as the website said 22k and our sensors read closer to 27k at 80F, but either way it bench-tests the sensor pretty accurately. I'd say it'll work pretty well with the 22K's but I guess I'm being a bit anal EDIT: Oooops My bad!!!!! Just re-checked the website and your right it does say 27k Don't know where I got that from then. Guess I'll have to edit it next time I add something..
_________________ The TORQUE Monster project begins!
|
|||
| Top | |
|||
| NFGhia |
|
|||||
|
Well I thought I might air some thoughts here that I'm going to try out and would appreciate any technical feedback.
I started to document my install to inspire a bit more of a technical discussion on getting these things to sit happily alongside the stock EEC as the MS was designed to be a standalone unit and using it standalone is not too hard with the info on the net. So here go my thoughts on the sensor sharing issue. Now I'm not an Electronics Engineer just a tech but thoery wise sharing the TPS sensor shouldn't be a problem as it's only a voltage sensing input. But the CTL and IAT sensors have they're own voltage reference to read the varying resistance of the sensor. So sharing the CTL and IAT is probably going to cause problems for both EEC's. Looking at the schem's for MS if we modify the IAT and CLT inputs to match the TPS input the micro will read the raw voltage on the line and not load it down. ie. Remove R4 & R7 (DOHHH!!!) and replace R5 & R8 with 1k's. Then hopefully its a matter of adjusting Easytherm to get the readings right.. I intent to cross my fingers and give this a try next week sometime, So if anyone out there has any more knowledge on the subject I'd welcome the input as I'm venturing into the unknown like most of the other guys here..
_________________ The TORQUE Monster project begins!
|
|||||
| Top | |
|||||
| 4.9 EF Futura |
|
|||
|
This is great stuff NFGhia, i am watching with abated air/fuel ratios!
I originally did a fair bit of research when the guys first started looking at the MS. Im pretty sure all i can contribute thus far would be documented in the 13 pages MS thread... all of which i assume you have read by now. Keep up the fine work.
_________________ I promise..... I will never die. |
|||
| Top | |
|||
| Hyena |
|
|||
|
NFGhia, no input from me on this one!
Before you go swapping resistors here and there and playing with the voltages and signals the MS receives, why not try splicing into the coolant temp sensor wiring in the car and see if the readings in the MS and dash diagnostics are similar ? The CLT sensor is very easy to get to at the front of the engine (I've played with mine previously, trying to trick the EECV) and if it works ok you could probably assume that the IAT will too. I like to try the easy things first
_________________
|
|||
| Top | |
|||
| NFGhia |
|
|||
|
Yeah I hear where your coming from Hyena.
I want the easiest option as well.. What led me to this idea was thermo fan control, MS can do it but just a single thermo, so looking over my schematics I find my thermos are 3 speed, controlled by 4 outputs from the EEC (Oi Vai!!!). So I started to think about programming a PIC chip that I'd mod into MS, and thinking about my mod's inputs made me think about altering MS's inputs instead (From my point of view the easy option Add to that if the EEC isn't getting the right inputs then who knows what or will work on the Inst cluster, trans control??? Until I plug the MS into my car and test, my guesstimation is that the EEC will read a higher temp than normal with MS piggybacked as is, I'm guessing about 20-30C without back-engineering the stock EEC and working out it's input schematics. For me I've got too many things that are controlled by the EEC so all I want MS to do is control Spark and Fuel, because idle gets upped when the aircon comp kicks in I'd like to leave the EEC controlling that as well instead of modding MS more. The biggest problem is that MS was designed as a stand-alone EEC not an interceptor as I'm trying to do. I guess I'm being a bit high-brow here So I shall forge ahead and test out all the options so far and I'm sure there are other variables that we are yet to consider so I welcome any input as I'm sure I haven't covered all the bases yet until I get this thing up and running. I guess I'll add as we with MS's are coming to realise, that there is no real QUICK & EASY way to install one of these and have it do what you want. So if I can help with other people's installs then I'm happy to assist but I'm venturing into uncharted waters here as well. I know my heads throbbing at the moment so I think I'll get a Bourbon and keep ya's posted over the next coupla weeks on the progress.
_________________ The TORQUE Monster project begins!
|
|||
| Top | |
|||
| Hyena |
|
|||
|
{USERNAME} wrote: my guesstimation is that the EEC will read a higher temp than normal with MS piggybacked as is, I'm guessing about 20-30C
Better it read higher than lower from a fan cooling and safety point of view. If the EECV is still controlling the thermo's it'll just kick in earlier, cool things down and then switch off. Even running flat chat constantly (which I don't think it'd do) it's not going to make the car run "cold" As I said earlier, I played around with my temp sensor and put a pot inline with it so I could play with the resistance and what the EEC/dash sees. It's not until the gauge reaches hot and the light comes on that I hear the thermos kick in. I guess you need to look into what the 4 levels of fan action are and how they're triggered... As far as the dash being out with sharing sensors, personally, I'd get used to the temp gauge on the dash being a bit higher up, but then I like to avoid doing stuff if possible If you're controlling the ignition and fuel with the MS I assume that the IAT being out of whack will be of no consequence... (unless it's used for controlling the fans too, but I don't think so)
_________________
|
|||
| Top | |
|||
| 4.9 EF Futura |
|
|||
|
{USERNAME} wrote: What led me to this idea was thermo fan control, MS can do it but just a single thermo, so looking over my schematics I find my thermos are 3 speed, controlled by 4 outputs from the EEC (Oi Vai!!!).
So I started to think about programming a PIC chip that I'd mod into MS, and thinking about my mod's inputs made me think about altering MS's inputs instead (From my point of view the easy option RE: thermos... i looked into this with the EF's 4 relay setup. Basically i'd look at using megasquirt n spark extra with 2 fan outputs... either have set so that one fan is always on at half speed... then have the first temp point from MS put the first fan to full speed... then the 2ns temp point brings on the second fan at full speed.... Or keep it simple, have one temp point bring on one fan at full speed, the 2nd temp point brings on the 2nd fan at full speed....
_________________ I promise..... I will never die. |
|||
| Top | |
|||
| Who is online |
|---|
Users browsing this forum: No registered users and 24 guests |