
|
| toymachine |
|
||
|
Data-Mine....what program are u using for GPS, ive ordered a Dell Axim, i went with instead of an ipaq coz of price and features that i wanted/or didnt want. Did u buy the GPS sleeve thingo, or did u get a third party product eg. SDIO Now! GPS card or sumfin? Im keen to get into it.....
|
||
| Top | |
||
| data_mine |
|
|||
|
I use 'Destinator' as software. Great but hard to find (and $$).
I've got a Navman GPS Sleeve, and a Haicom CompactFlash GPS card. I most regularily use teh haicom, it seems to attain fixes quicker, plus it has an external antenna port. When I bough an external antenna (which 'magnets' onto the roof) fixes are fast and accurate.
_________________ 1998 DL LTD in Sparkling Burgundy, daily, 302W, stereo, slow |
|||
| Top | |
|||
| data_mine |
|
|||
|
Any updates one this?
I'd like to grab the schematic you use so I can tinker with my EEC tweaking too.
_________________ 1998 DL LTD in Sparkling Burgundy, daily, 302W, stereo, slow |
|||
| Top | |
|||
| fiftyone |
|
|||
|
{USERNAME} wrote: Sounds great guys, im getting a little lost, i didnt read right in depth to it. But if we could make use of this on a PDA, that would be sweet as. Set up a little rig having it displaying all the info.....ill be in suspense. Well worthwhile project! keep it up
A bluetooth thing wouldn't go to bad either. maybe a little to far ahead
_________________ ** For Sale ** {DESCRIPTION} |
|||
| Top | |
|||
| justfordima |
|
|||
|
lol, well since this thead has been dug up.. Thanks data_mine
I wanna hear updates too.. Also my hand up for help to finish this as Im doing it anyway. Cheers
_________________ ;++JustForDimSim++;
|
|||
| Top | |
|||
| dang |
|
||
|
Yeah, been a while since I have played with this. Yet another one for the unfinished project pile. Now I actually have a laptop, I should probably get back into it.....
As for a circuit to read the data, use a max232, use a transistor to level shift the 10V unipolar signal to TTL, and then download realterm terminal server, set the baud to 1000. If the signal looks crap, click the invert RX box. Good luck lads, Dang. |
||
| Top | |
||
| data_mine |
|
|||
|
I picked up a USB dev board from Jaycar a while ago, IIRC it's digital inputs are isolated, should handle more than 5V, so I'll see if I can give it a go.
Now to find some time in which to do it. http://www.jaycar.com.au/productView.asp?ID=KV3600
_________________ 1998 DL LTD in Sparkling Burgundy, daily, 302W, stereo, slow |
|||
| Top | |
|||
| justfordima |
|
|||
|
thanks for the info dang, thats similar to what Ive got now circuit wise, just haven't had time to complete it all. I'll get stuck into it soon enough
Cheers
_________________ ;++JustForDimSim++;
|
|||
| Top | |
|||
| TerroristGHIA |
|
|||
|
I know that the trip comp gets a tacho signal as well, cause when the EMS was installed, i lost tacho and some of the trip functions( interesting point, without the tacho feed and a full tank, it read 630k to empty). I could get average speed, but that was it. Couldnt get inst fuel, av fuel or accurate distance to empty.
Brett
_________________ The Terrorist ED Retired due to RUST. |
|||
| Top | |
|||
| justfordima |
|
|||
|
the tacho is seperately wired from the ECU.. can't remember the pin number, but its not through DOL, not for the dash.
Cheers
_________________ ;++JustForDimSim++;
|
|||
| Top | |
|||
| TerroristGHIA |
|
|||
|
Then how come when i lost my tacho, i also lost half my trip comp. I say it is, but i am no expert on electronics as you know
Brett
_________________ The Terrorist ED Retired due to RUST. |
|||
| Top | |
|||
| data_mine |
|
|||
|
That'd be because the smarts of the trip computer are actually in the cluster, NOT the trip comp. (ie. diag mode on the cluster, has all the TC info).
So if the cluster's not getting a tacho signal, the cluster can't calculate the info to send to the TC for display (which is all it does apart from the clock).
_________________ 1998 DL LTD in Sparkling Burgundy, daily, 302W, stereo, slow |
|||
| Top | |
|||
| justfordima |
|
|||||
|
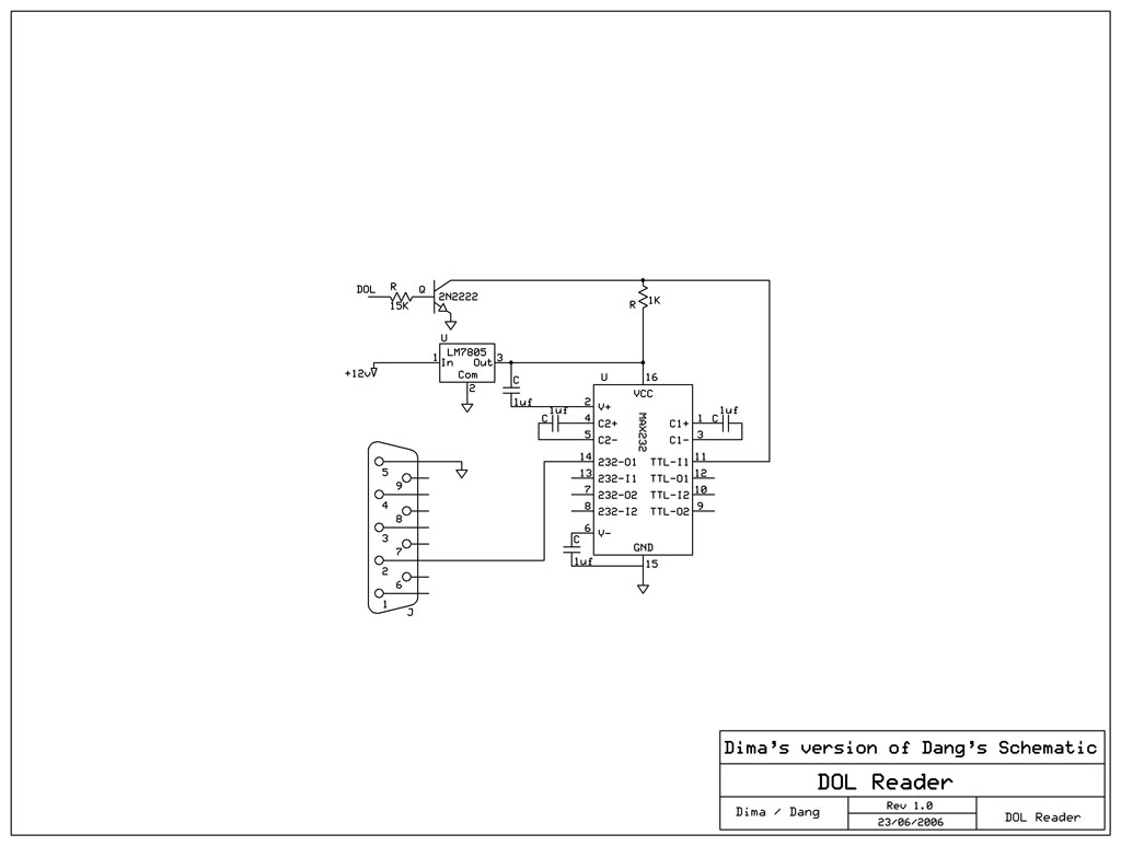
Thought Id post this up.
Credit goes to Dang for this, I just finished off his circuit, and added names, so forth. Note, MAX232A's use 0.1uF caps instead of the 1uF's. Also the LM7805 is just a 5V fixed voltage regulator, which can be substituted with anything else. And the 2N2222 can also be replaced with whatever basic transistor. All of these can be bought at jaycar if anyone was wondering. To top it all off, its late, so any mistakes let me know, I just quickly sketched it up. Good luck. Now, back to it for me Cheers
_________________ ;++JustForDimSim++;
|
|||||
| Top | |
|||||
| Waggin |
|
|||
|
{USERNAME} wrote: Then how come when i lost my tacho, i also lost half my trip comp. I say it is, but i am no expert on electronics as you know
Brett I had the same issue when I installed the MoTeC. I couldn't even drive the tacho with the MoTeC's tacho output. Never got around to figuring it out.
_________________ WAG363: AUII LTD Supercharged 363 Dart Stroker [{DESCRIPTION}] |
|||
| Top | |
|||
| Waggin |
|
|||
|
Nice work there Dima!!
_________________ WAG363: AUII LTD Supercharged 363 Dart Stroker [{DESCRIPTION}] |
|||
| Top | |
|||
| Who is online |
|---|
Users browsing this forum: No registered users and 0 guests |