
|
| ea_5_spd |
|
||
|
hey all,
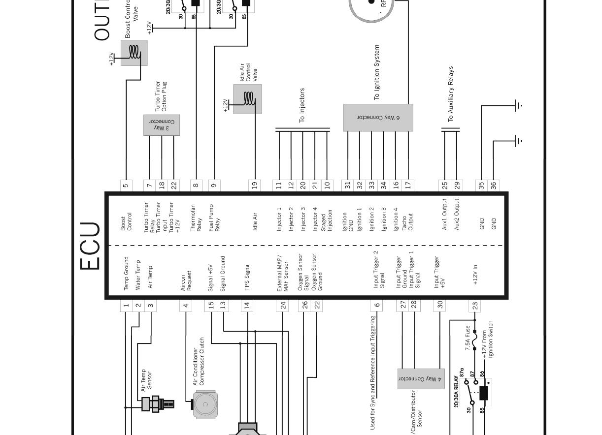
does any 1 ave a wiring diagram 2 suit a wolf 3d 2 a ea 3.9 mpi/ eb-ed 4.0l??? cheerz kenny
_________________ mods: pacemaker extractors, 2.5in red back ,lowered with pedders 17" rims, extreme h/d ceramic clutch, 3.45 ef lsd, and rear brakes, clear indicators, ef thermo's, stage 2 crow (daily) |
||
| Top | |
||
| ed_fairmont_turbo |
|
||||
|
Which do u need ea 3.9mpfi or 4.0l series2. pm me your email and i'll send you the wolf 4 manual
_________________ ED Fairmont: Master Power GT45, race spec T5, Wolf v4, 870cc Injectors, EF bottom end, EF Head, Surcam custom Grind Cam, Crane LX92 Coil |
||||
| Top | |
||||
| ed_fairmont_turbo |
|
||
|
Try this link: http://www.fordforums.com.au/photos/sho ... p?cat=1333
_________________ ED Fairmont: Master Power GT45, race spec T5, Wolf v4, 870cc Injectors, EF bottom end, EF Head, Surcam custom Grind Cam, Crane LX92 Coil |
||
| Top | |
||
| ea_5_spd |
|
||
|
cheerz
thanks alot
_________________ mods: pacemaker extractors, 2.5in red back ,lowered with pedders 17" rims, extreme h/d ceramic clutch, 3.45 ef lsd, and rear brakes, clear indicators, ef thermo's, stage 2 crow (daily) |
||
| Top | |
||
| Who is online |
|---|
Users browsing this forum: No registered users and 8 guests |