
|
| jvangent |
|
||||
|
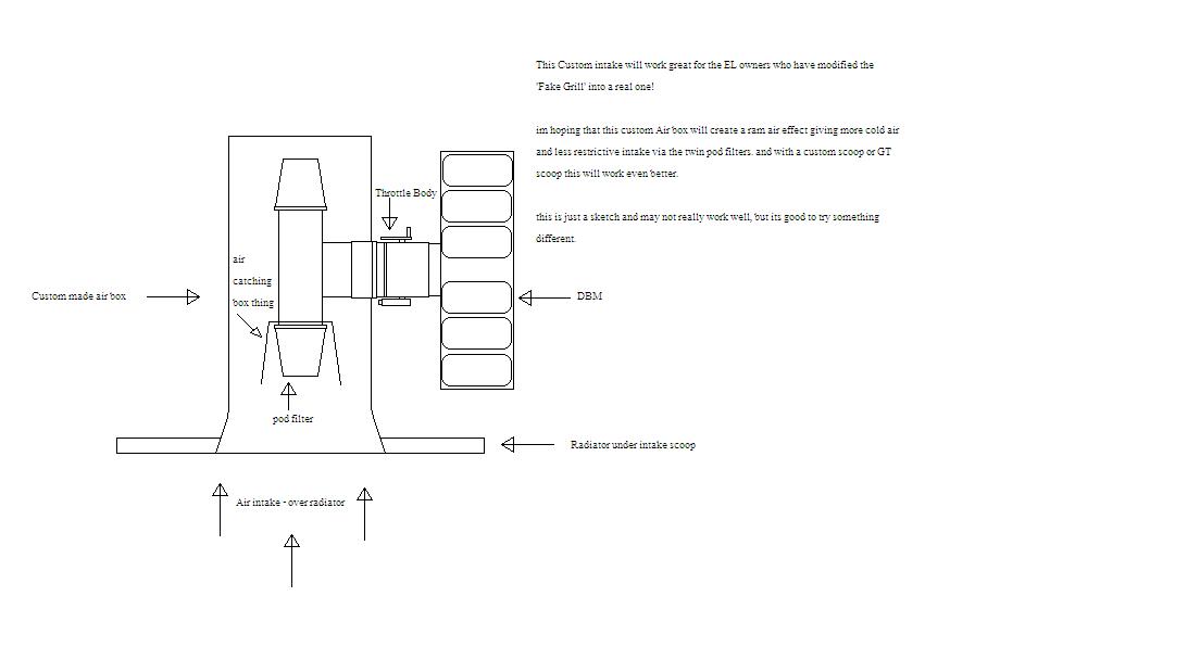
just thought ill start a post about wierd intake stuff, i thought this idea below should work good (not too sure tho, well it sure would look different) so if any one would like to comment the pick or post there custom intake setup your more than welcome.
thanks for reading! (p.s - i would like to try this set up i thought of, any tips and as such would help)
|
||||
| Top | |
||||
| KWIKXR |
|
|||
|
It could work well i guess as it would be a fairly straight path to the throttlebody no major bends apart from the 90 deg bend into the T/B. One issue i would see is how the pod filter would fit under the bonnet seeing as there isnt a lot of clearance to have a decent sized pod in a decent sized box in that area although you could work around that by a bonnet bulge or something similar. The other issue i would see is heat soak through the intake pipe from the rocker cover as the intake pipe would be running along most of the rocker cover before entering the T/B. Still, it could work, not saying it wont and it definately would look different. Havent seen anyone with an intake like that
|
|||
| Top | |
|||
| jvangent |
|
||
|
thanks for that, not too sure how im going to solve the heat soak issue. im guessing maybe the air box could be made out of high temp plastic or carbon fibre (doubt it tho)......
|
||
| Top | |
||
| KWIKXR |
|
|||
|
A hard plastic like the one used to make the stock airbox should be good enough and wont draw as much heat as a stainless or alloy one, lol wouldnt have a clue what type of plastic i used though
Also if you do go ahead with the intake design, you could get the entire intake pipe ceramic coated or high performance coated inside and out, aswell as the rocker cover if you wanted to keep temps down as much as possible |
|||
| Top | |
|||
| jvangent |
|
||
|
ceramic coating! thats a great idea!
and for the pod filter problem, still not too sure. i say on ebay there are these 'filter socks' i think thats what they are called. dont know if they are any good tho... |
||
| Top | |
||
| fiftyone |
|
|||
|
heat soak i think more in terms of drawing too much heat in the air from the exhaust.
_________________ ** For Sale ** {DESCRIPTION} |
|||
| Top | |
|||
| jvangent |
|
||
|
im really hating this whole heat sink thing.
|
||
| Top | |
||
| KWIKXR |
|
|||
|
{USERNAME} wrote: heat soak i think more in terms of drawing too much heat in the air from the exhaust. Forgot about that one, although my rocker cover does get pretty hot if i drive around for a while, so heat shielding the extractors if you have a set fitted would help a bit |
|||
| Top | |
|||
| wild_cleveland |
|
|||
|
i think this is an awesome idea as the commodores intake upgrade is over the radiator. i think heat reflective sheet metal would help massively over the exhaust and a plastic tube made from the same original airbox materials would work very well but yeah the filter issue? maybe somethin including a panel filter for the slim design?
_________________ If it has wheels or a skirt, You can't afford it. |
|||
| Top | |
|||
| wild_cleveland |
|
|||
|
anyone got one of these?
http://cgi.ebay.com.au/FORD-FALCON-EF-E ... dZViewItem
_________________ If it has wheels or a skirt, You can't afford it. |
|||
| Top | |
|||
| KWIKXR |
|
|||
|
Sikford has one on his AU i believe, and it looks pretty neat i reckon, dont know how effecive it is and if its worth it so best to get his perspective on things
{DESCRIPTION} Its near the bottom of that page.. |
|||
| Top | |
|||
| rushed |
|
|||
|
try measuring it up height wise, i think your going to have trouble with the filter etc, but could be cool if you got it done, woyuld look a bit beefy though.
heat will be an issue, go for a drive and then crack the bolts on the rocker cover and try to undo them by hand, and tell me its not hot. as for the filter check out the one the V8 commo guys use its one that goes the width of the intake, and height of it. as for the acron plastics airbox's im buying one in the very near future, some of the guys from the au car club got great results from their group buy |
|||
| Top | |
|||
| BenJ |
|
||
|
Another possible issue is the reduction of the air intake length. The longer path helps create low rev torque, and shortening it to this extent may have a detrimental effect.
BenJ
_________________ {DESCRIPTION} - Current Ride |
||
| Top | |
||
| Who is online |
|---|
Users browsing this forum: No registered users and 53 guests |