
|
| TROYMAN |
|
||
|
your not going to gain anything from sequential injection..
|
||
| Top | |
||
| snap0964 |
|
|||
|
IIRC, weren't there a couple of threads years ago about fitting an AUI ECU to an EF, there were issues I can't remember.
Have a search through twase's threads - he tried it IIRC. Also Ash had hassles mixing AUII gear into an AUI - he removed all his threads though.
_________________ 96 XH Longreach 'S': LPG, Alarm, 3.23:1 LSD, Cruise, Trip Comp, ABS, Power Windows, Mid Series Dome Lt, Climate Ctrl |
|||
| Top | |
|||
| misk_one |
|
|||
|
again sorry im all over the shop.
i figured i should look at it from the end point of view, not from the ECU pins. so think of what im actually removing and what i need to add. i'm removing the dizzy which has SPOUT and PIP signals as well as removing the standard map and AIT. including the 3 injector trigger wires makes it 7 wires free in the bay. now what i'm adding, does the AU run 2 separate water temp sensors? or just the one in the back of the head? i need to compare all the sensors to figure out what is required by the ECU and what is different wiring wise. when i say wires required, i mean how many wires are being sent from the sensor to the ECU. what i have so far: Crank angle sensor - 2 wires required T-map - 2 wires required coils - 3 wires cam sensor - 1 wire injectors - 6 wires so im thinking i'll use the 3 injector wires in the standard loom for some of the extra sensors so i can run a single extra loom for the injectors containing all 6 trigger wires. will be neater and easier to keep track. so i will have 7 wires free to use and require a total of 15 for the sensors and injectors, meaning i need to add 8 extra. dunno if my math is right lol, not sure where an extra wire came from, if the EF edis conversion needed 4 extra wires, i should only need to add 7, but anyyway. at least things are on the right track. hopefully some of this makes sense
_________________ {DESCRIPTION} |
|||
| Top | |
|||
| misk_one |
|
|||
|
{USERNAME} wrote: your not going to gain anything from sequential injection.. where did i say i was gaining anything? i don't see how running 8 extra wires through the firewall is going to be not neat? to me its alot easier than pulling everything out to run extra looms when its not required. snap, i'm not fitting an AU ECU to an EF... the ECU won't know its in a different car if the loom is wired correctly.
_________________ {DESCRIPTION} |
|||
| Top | |
|||
| misk_one |
|
|||
|
ecu-fuel-system-eec-f21/au-ecu-into-ef-question-t85816.html
i won't run into any of those issues.
_________________ {DESCRIPTION} |
|||
| Top | |
|||
| edfairmont4.0 |
|
|||
|
I did what your doing i think its easier. Run a few wires and rewire the plug peice of cake. Au sequential will give better economy on an au motor. Coil pack setup in general is so much better, best mod i did on my el
_________________ ED Fairmont, Ghia mock DOHC-T 11.6 @ 118 Trying to get back to the 1/4! |
|||
| Top | |
|||
| snap0964 |
|
|||
|
{USERNAME} wrote: snap, i'm not fitting an AU ECU to an EF... Pretty obvious, really. An EF is easier still, but there were issues I can't remember.the ECU won't know its in a different car if the loom is wired correctly. {USERNAME} wrote: http://www.fordmods.com/ecu-fuel-system-eec-f21/au-ecu-into-ef-question-t85816.html i won't run into any of those issues. {USERNAME} wrote: can anyone tell me what issues i will run into if i use an AU ECU, engine loom and sensors in an XH? so if anyone can see anything wrong with this, please let me know. Just simply answering the above, so you can do your research.That is all.
_________________ 96 XH Longreach 'S': LPG, Alarm, 3.23:1 LSD, Cruise, Trip Comp, ABS, Power Windows, Mid Series Dome Lt, Climate Ctrl |
|||
| Top | |
|||
| misk_one |
|
|||
|
All good. Sorry I missunderstood what youbwere getting at.
Thanks for the info.
_________________ {DESCRIPTION} |
|||
| Top | |
|||
| misk_one |
|
|||
|
few questions, in the pinout, it mentions BUS + and -, what is this?
is the knock sensor in the AU the same as previous models? it mentions in the pinout a + and - for the knock sensor, so im guessing not. and exhaust temp sensor, i don't think this is in an EL, will it be a must have?
_________________ {DESCRIPTION} |
|||
| Top | |
|||
| TimmyA |
|
|||
|
The AU high series has the message centre so there will be wiring for that... May be the bus wires... Not sure...
No idea on the knock sensors... The HEGO is different on AU... It has 4 wires vs E series 3 wires... The temp sensor may be the extra wire... Not sure... Cheers, Tim
_________________ {DESCRIPTION} |
|||
| Top | |
|||
| snap0964 |
|
|||
|
Knock Sensors are different - search SWC's threads, use 'knock' as the term.
_________________ 96 XH Longreach 'S': LPG, Alarm, 3.23:1 LSD, Cruise, Trip Comp, ABS, Power Windows, Mid Series Dome Lt, Climate Ctrl |
|||
| Top | |
|||
| misk_one |
|
|||
|
thanks guys. the sensor i was talking about is listed as heated exhaust gas sensor and is the only HEGO input listed and is the same in EF so i'm guessing its the HEGO input. the 2 ECU pinouts are written by 2 different people so there are different terms for the same thing.
i compared the ECU pinouts again and have found a direct home for everything except most of the AC stuff and the following:BUS + & -, clean taco out, starter relay, voltage reference, signal return, eeprom power and keep alive. as far as AC goes: AC pressure transducer, AC refrigerant discharge temp, AC demand, AC recirc override. is anyone able to tell me what the EL equiv would be, and if there is none, what i would need to do with it. almost figured it all out
_________________ {DESCRIPTION} |
|||
| Top | |
|||
| snap0964 |
|
|||
|
EL stuff:
WAC relay:pin 54 other side is acc 12v Evaporator temp: pin 43 other side sig return pin 46 ventilation fan speed sense: pin 44 comp clutch off/on control: pin 41 comp clutch off/on signal: pin 10 recirc override only used in V8's.
_________________ 96 XH Longreach 'S': LPG, Alarm, 3.23:1 LSD, Cruise, Trip Comp, ABS, Power Windows, Mid Series Dome Lt, Climate Ctrl |
|||
| Top | |
|||
| misk_one |
|
|||
|
thanks for that.
how does the OBD2 work at the ECU? i'd love to get that working
_________________ {DESCRIPTION} |
|||
| Top | |
|||
| TimmyA |
|
|||
|
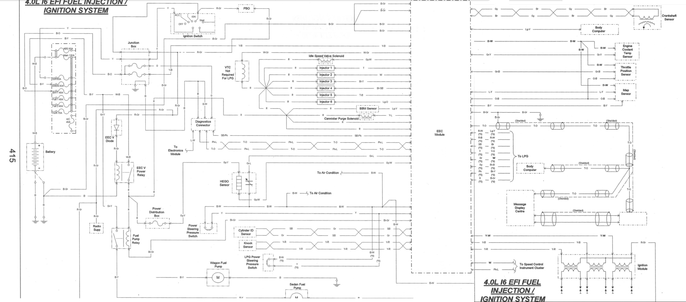
There is a few wires that run from the computer and pick up other modules around the car and drop off into the OBD2 plug... You then just buy a generic scanner like I did and I have full access for everything in the car except programming keys... It is shown as diag connector in attachement 2...
These may or may not help: Attachment: Attachment: Attachment: NOt sure what bus+ and - are... Don't know what that is referring to... Tacho out drives your tacho in the inst cluster... Starter relay you can see in the first attachment... BEM sends the request to the computer and computer pulls in the starter relay... V+Ref, signal return and powers hopefully you can find in attachment 2 by wire colour to see where they go... Attachment 3 is in case you needed to the see the inst cluster stuff... Cheers, Tim
_________________ {DESCRIPTION} |
|||
| Top | |
|||
| Who is online |
|---|
Users browsing this forum: No registered users and 3 guests |